Contexte
Dans le cadre de nos études, nous devions imaginer un projet mêlant physique et digital pour soutenir les petits commerçants durant la crise du covid.
C’est de là qu’est né "Totem" : une plateforme permettant aux petits commerçants d’organiser des événements et de collaborer entre eux.
déroulé
DÉCOUVRIR
Le phygital
Le contexte
Les problématiques
Benchmarck du phygital
Le concept
Étude de la cible
DÉFINIR
Les personae
Les parcours utilisateurs
Les users stories
Nos valeurs, croyances et nom
Notre positionnement
DÉLIVRER
Analyse ergonomique des concurrents
La planche contexte
Conception et structure de notre solution (worklow)
Conception du site vitrine
DÉVELOPPER
Les inspirations
Création du logo
La charte graphique
Le Kit UI
Les illustrations
Les maquettes graphiques
La communication
découvrir
Dans ce projet, l’étape de recherche était indispensable, ne serait-ce que pour trouver une idée utile et réaliste.
Nous avons donc commencé par étudier ce qui existait dans le phygital : showroom connecté, magasin sans caisse, livraison de panier repas…
En bref, le phygital regorge de possibilités mais nous devions le rendre cohérent avec les préoccupations et les contraintes des petits commerçants. Et pour ce faire, il nous fallait analyser le contexte.
Le concept
C’est dans un contexte de transition numérique et de crise sanitaire que s’inscrit le projet. Plus que jamais, le digital est au coeur de leurs métiers et certains n’ont toujours pas amorcé cette transition.
En étudiant les manières de consommer, nous constatons que le magasin ne se perd pas et continuera d’exister car les clients y cherchent convivialité et proximité.
À travers ce projet, nous souhaitons donc permettre à ces commerçants d’offrir des expériences uniques et qualitatives à leur clients mais aussi de les aider à réduire l’écart de ressources entre eux et les grands groupes.
Étude de la cible
À défaut de pouvoir réaliser des entretiens dans le temps imparti (et dans le contexte de crise sanitaire), nous avons réalisé un questionnaire en ligne tout en essayant d’avoir des secteurs assez différents.
Cette étape, associée à des données provenant d’enquêtes complémentairesréalisées par des entités tiers nous ont donc permis de nous familiariser avec la cible et de mieux comprendre ses priorités.
définir
les personae
les parcours utilisateurs
À partir de nos 5 personas, nous avons réalisé des parcours théoriques pour trouver des leviers d’innovation à proposer dans notre solution.
Cela permet également ensuite de définir le périmètre et les récits utilisateurs (user stories). Dans notre cas, le logiciel étant assez complexe nous avons également réalisé des workflows pour les parties : inscription, organisation d’événements et collaboration.
les user stories
Nous avons regroupé nos user stories dans 11 grandes familles de fonctionnalités. Afin de tenir les délais qui nous sont imposés, nous avons décidé de ne pas réaliser toutes nos fonctionnalités mais de nous centrer sur les principales.
délivrer
Analyse ergonomique des concurrents
Nous avons analysé les solutions de nos concurrents d’un point de vue ergonomique afin de reprendre les bonnes idées et de ne pas reproduire leurs points faibles. Nous citerons ici les choses qui nous ont paru intéressantes à reprendre et les points d’attention.
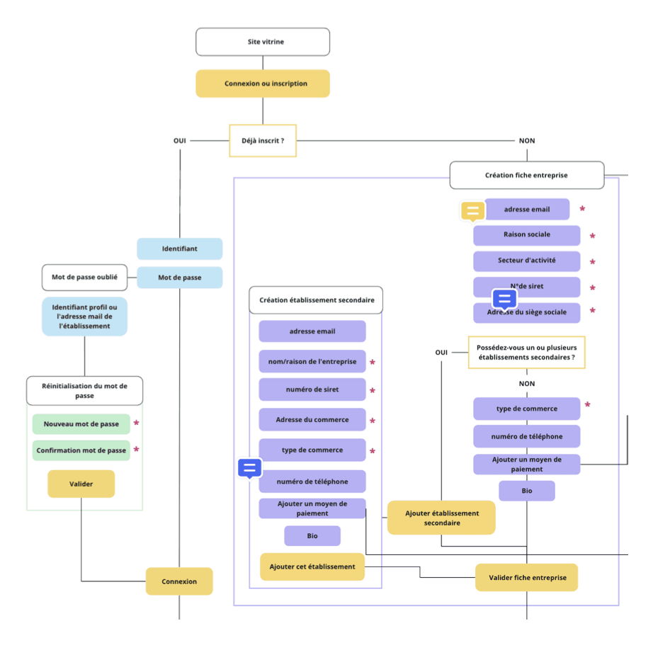
Workflow
Afin de mieux imaginer la navigation de notre logiciel, nous avons réalisé un workflow des parties : inscription/connexion, création d’un événement, gestion des événements passés/ présents/futurs, création de profils.
delivrer
le logo
le kit ui
La création d'un kit UI nous a permit d'optimiser la configuration des maquettes et d'assurer une cohérence graphique tout au long des pages de notre interface.
les maquettes
Ci-dessous les maquettes de notre solution.
Projet suivant
Éco-conception
À travers ce projet, je souhaite démontrer qu'il est possible de créer des sites à la fois esthétiques, fonctionnels et respectueux de l'environnement.














